踐行工匠精神,鑄就星拓品質
咨詢熱線:138 -2697 -2340 ENGLISH

廣東星拓環境試驗設備科技有限公司

行業資訊
    首頁 / 新聞中心 / 行業資訊

貿易戰再升級 美加征2000億關稅涉及多項儀器儀表

 2018年7月11日上午,美國政府公布擬對華2000億美元輸美產品加征10%的關稅清單。此前,美國已對華約340億美元商品加征25%的關稅;隨后,對約160億美元商品加征關稅開始征求公眾意見。此次貿易戰中,美國對華貿易制裁涉及商品規模或達到2500億美元。

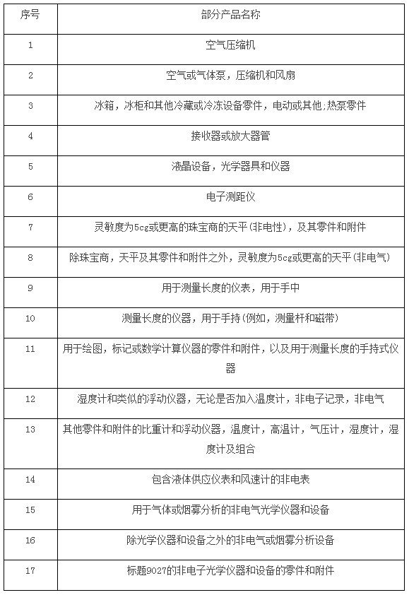
    在此次公布的清單中,涉及到17項儀器儀表設備,包括光學儀器、測量儀表、計量儀等。

美加征儀器儀表清單列表

    據數據統計,2500億美元商品最主要分布于:電話通信設備(9.8%)、計算機自動數據處理等設備零附件(6.3%)、車輛及零附件(5.7%)、家具(4.3%)、坐具及零件(4.0%)、自動數據處理設備、數據記錄機器等(3.8%)、塑料及制品(3.5%)、鋼鐵制品(3.5%)、皮革制品等(3.0%)。總結來說,通信、電子、機械設備、汽車、家具等勞動密集產品是最為突出的征稅領域,是美國方面的關注焦點。
    對此,中國商務部發言稱:“中方對美方的行為感到震驚,為了維護國家核心利益和人民根本利益,中國政府將一如既往,不得不作出必要反制。”
    隨著中國不斷投入資本進軍高科技領域,挑戰美國壟斷地位,中美貿易戰成為了美國對新興崛起大國的遏制手段。作為中國儀器儀表企業,面對來勢洶洶的貿易戰,只有不斷加強技術創新和進口替代,投入核心技術研發,聚合力量、攻堅突破,才能變危機為生機,在困境中走出一條突圍之路!



www.567lll.com