快速溫變試驗箱,又稱溫變試驗箱、快溫變試驗箱、快速溫濕度變化試驗箱、ESS環境應力篩選試驗箱,適用于電工、電子、儀器儀表及其它產品、零部件及材料在快速高低溫交變濕熱環境下貯存、運輸、使用時的環境適應性試驗,以及溫度變化試驗。
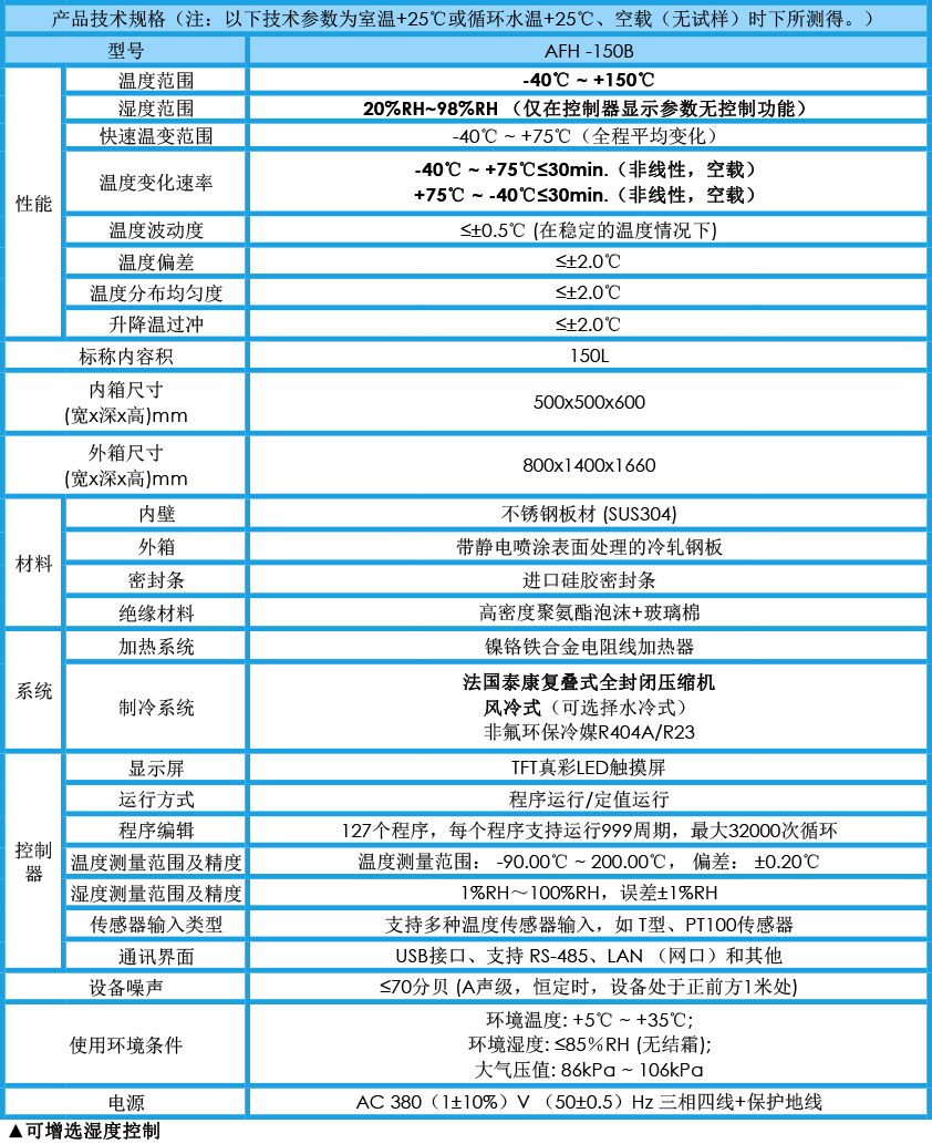
產品介紹



試驗標準及方法
1)GB/T 10586-2006 濕熱試驗箱技術條件;
2)GB/T 10592-2008 高低溫試驗箱技術條件;
3)GB/T 2423.1-2008 電工電子產品環境試驗 第2部分:試驗方法 試驗A:低溫 (IEC 60068-2-1:2007, IDT);
4)GB/T 2423.2-2008 電工電子產品環境試驗 第2部分:試驗方法 試驗B:高溫 (IEC 60068-2-2:2007, IDT);
5)GB/T 2423.3-2016 環境試驗 第2部分:試驗方法 試驗Cab:恒定濕熱試驗 (IEC 60068-2-78:2012, IDT);
6)GB/T 2423.4-2008 電工電子產品環境試驗 第2部分:試驗方法 試驗Db 交變濕熱(12h+12h循環)(IEC 60068-2-30:2005, IDT);
7)GB/T 2423.22-2012 環境試驗 第2部分:試驗方法 試驗N:溫度變化 (IEC 60068-2-14:2009, IDT);
8)GJB 150.3-86 軍用設備環境試驗方法 第3部分 高溫試驗;
9)GJB/T 150.4-86 軍用設備環境試驗方法 第4部分 低溫試驗;
10)GJB/T 150.9-86 軍用設備環境試驗方法 第8部分 濕熱試驗。
注:支持非標定制









